— 產品知識 —
NEWS CENTRES
全國免費客服電話 152-3782-8699 地址:開封市魏都路中段109號
電話:152-3782-8699
郵箱:497343898@qq.com
發布時間:2018-08-18 02:58:29
隨之**節能環保政策的深化,污水費、水價的不斷上升,以及農村直抄改造的開展,與水表計量有關的問題將更加突出,對水務公司計量管理的要求將更高。水表計量管理包括水表安裝、檢定更換、故障排除以及水表選型、在線管理等諸多方面。今天我們主要來談一談水表安裝、檢測和遠傳抄表故障檢查。
水表檢測
智能水表的基表方面的計量**度和質量水平,隨著水表產品質量的提升而提升,所以基表的計量問題已相應減少,國內智能水表專業生產廠及智能水表的檢測人員都已積累了豐富的經驗?;恚◣p速器、閥門、機芯、)的檢測和試驗極為重要,檢測的主要項目就是基本誤差。其次智能水表的控制器。它的技術要求有12項,主要針對控制器而言,實質是對整機的要求:如高溫、低溫、濕熱、振動、電磁、靜電放電、靜磁場、電源變化、機械沖擊、短時功降、浪涌及脈沖群。
目前對這些項目的計量檢測,是全國水表行業的薄弱環節,近幾年在逐步提高完善。*后是智能水表的閥門,常用閥門選為電控閥門。這個電控閥是執行水表各路水流閉、開的執行機構。主要是電控動作裕度和耐用性要好,說具體一點在0.02 MPa至1.0 MPa 水壓條件下都能正常工作。關、開動作1000次后仍能正常工作,其泄漏量應在允許范圍內,并且在控制器平均無故障工作時間(MTBF)不應小于4000h。目前國內智能水表配套的電控閥門類型大致有三種。考慮管網水質的原因,對水表閥門的破壞比較嚴重,直接影響水表的收費計量,電控閥門的選用必須壽命長,開關可靠性高、壓損小,使用中不易結垢。目前使用數量*多的是球閥,其次電磁閥、陶瓷閥。球閥的結構形式也有差異,關健問題是動作要可靠,關閉狀態時不泄漏,電功耗要小。功耗問題是閥的難度焦點,是智能水表動作和泄漏的綜合指標。
水表安裝
水表安裝工作的好壞直接關系到今后企業對水表的抄表計量工作以及檢修維護。
1、新裝水表滿足直管段要求(表前10D,表后5D,D為水表公稱直徑)規范安裝。對確實不能達到水表前后直管段要求的,在表前加裝整流器,對舊水表進行改造。
2、按照規定,水表應水平安裝使用。但在現實在線水表中,出現很多水表橫向、縱向傾斜現象。
根據對DN15 旋翼式水表固位置傾斜引起的誤差來看,在小流量橫向傾斜90度誤差可達正常誤差的6倍,縱向傾斜誤差可達10倍,在大流量時,縱橫向傾斜90度可達誤差1倍,不論在小流量還是大流量均為負誤差,即愈走愈慢。
綜上所述,在安裝水表或日常水表更換維修時,必須注意水表端正,保持水平,特別是對于法蘭安裝水表不能因眼距不符或管件尺寸不對而湊合使用,因為法蘭連接均為大口徑大流量水表,因誤差而造成的損失就會更大。而對于一些零星的農村用戶,可考慮采用立式水表。
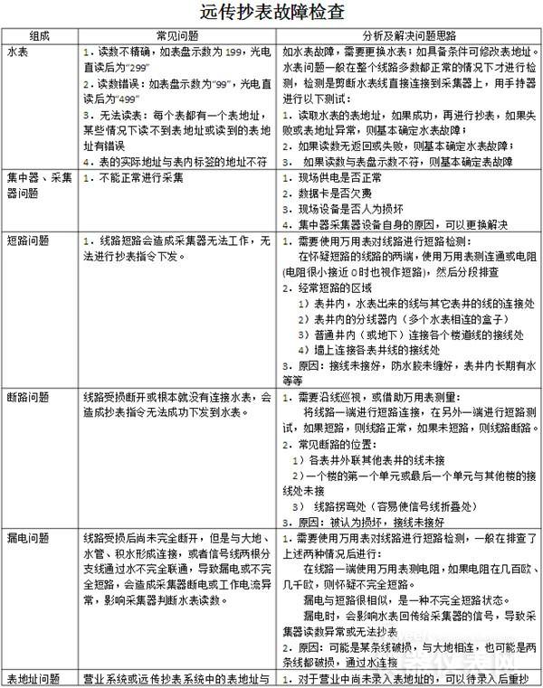
遠傳抄表故障檢查

小結
除上述問題之外,水表計量管理還有多值得探討的問題。目前,很多水表廠家大力推廣智能水表,但由于智能水表系統布線復雜,數據傳輸性能不穩定,易受外界干擾等問題,給水司用戶的日常維護增加了很多難點。如何從前期安裝到后期維護都能真正解決用戶的實際問題,是大家需要共同思考的。
上一篇:ic卡智能水表介紹
相關推薦
在線咨詢
銷售熱線
銷售熱線:152-3782-8699