— 產品中心 —
PRODUCT CENTER預付費水表系列
遠傳水表系列
超聲波水表
機械式水表
流量計
智能遠傳流量計
渦街(渦輪)流量計
高標農田建設方案
全國免費客服電話 152-3782-8699 地址:開封市魏都路中段109號
電話:152-3782-8699
郵箱:497343898@qq.com
無線遠傳流量計,一體式電磁流量計,智能遠傳水表 ,一體式無線遠傳流量計采用超聲流量測量和無線數據遠傳技術,實現高精度計量與數據遠程傳輸的無縫結合。
產品詳情
產品概述:
一體式無線遠傳流量計是集高精度流量測量與無線數據遠傳功能于一體的智能儀表。該產品采用**的測量技術和無線通信技術,能夠在測量封閉管道中導電液體和漿液體體積流量的同時,通過無線網絡將數據實時傳輸至云平臺。具有安裝簡便、維護簡單、通信穩定等特點,特別適合農業灌溉、給水排水、水利監測等領域的遠程計量需求。
特性
1.無線遠傳功能:支持GPRS/NB-IoT等無線通信,數據自動上傳至云平臺
2.精確穩定測量:測量精度達0.5級,不受流體物性參數變化影響
3.多種通信方式:支持RS485、Modbus-RTU、HART等多種通信協議
4.智能顯示系統:液晶顯示屏可同時顯示瞬時流量、累計流量等參數
5.靈活供電方案:支持AC220V、DC24V及鋰電池供電,適應不同現場需求
6.寬量程測量:量程比達10:1,流速測量范圍0.01-15m/s
7.強抗干擾能力:采用抗干擾電路設計,確保在復雜環境中穩定運行
8.便捷安裝維護:一體式結構設計,安裝簡便,維護成本低
技術參數
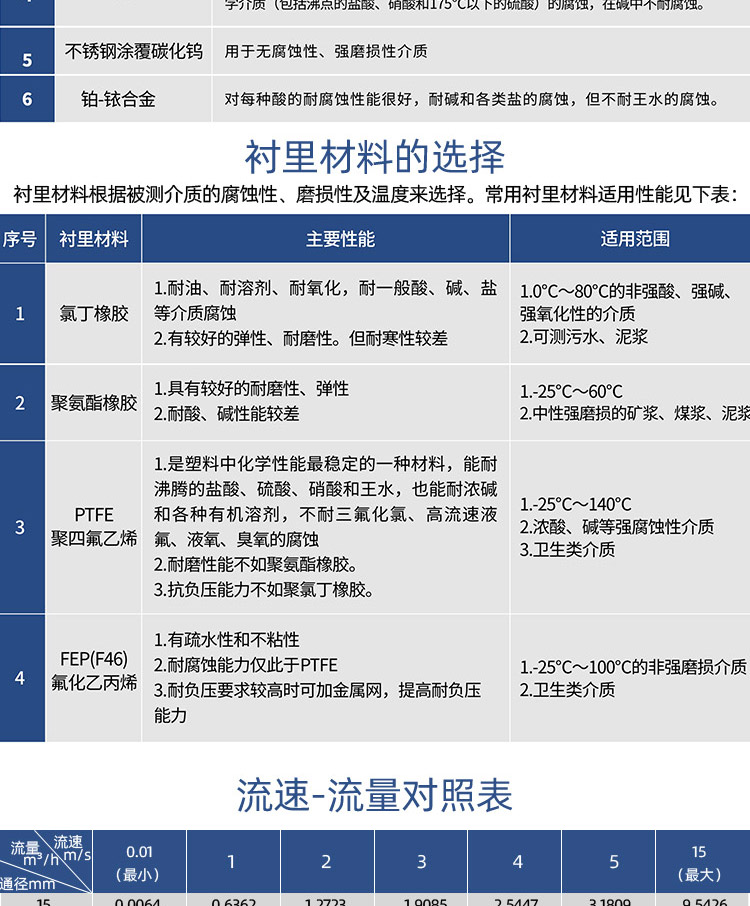
被測介質:導電液體和漿液(電導率≥5μS/cm)
**度等級:0.5級,1.0級(DN20以下)
量程比:10:1 公稱直徑:DN15-DN1400
公稱壓力:1.6MPa(DN15-DN150),1.0MPa(DN200-DN700)
工作環境:-10℃~55℃
上游流場敏感度等級:U10
下游流場敏感度等級:D5
電磁兼容性等級:工業級
通信接口:RS485(支持Modbus-RTU協議,可選HART、GPRS等)
供電電源:AC220V/DC24V/鋰電池
防護等級:IP65 按鍵:薄膜按鍵操作
液晶顯示:多參數同屏顯示,支持中英文切換
數據存儲:具備數據記錄功能
測量周期:實時測量
平均功耗:低功耗設計
工作環境溫度:-10℃~55℃





























上一篇:太陽能供電分體電磁流量計
下一篇:分體式插入電磁流量計
客戶案例
相關推薦
在線咨詢
銷售熱線
銷售熱線:152-3782-8699